传统的光谱仪具有体积庞大、集成度低、边缘计算智能性差等缺点,从而限制了近红外光谱技术的应用。与尺寸的缩小相比,人工智能(AI)分析模型在光谱设备中的片上集成对非专业用户来说更为重要。另外,InGaAs光电探测器在近室温下从可见光到短波红外波段具备优异的探测性能,在近红外光谱中发挥着重要作用。
近日,同济大学精密光学工程技术研究所和中国科学院上海技术物理研究所的联合科研团队在Advanced Photonics Research期刊上发表了以“Near-Infrared InGaAs Intelligent Spectral Sensor by 3D Heterogeneous Hybrid Integration”为主题的论文。该论文的共同第一作者为同济大学王绪泉和董思禹,通讯作者为上海技物所黄松垒副研究员、同济大学董思禹和程鑫彬教授。
该研究论文报道了利用边缘AI分析模块与InGaAs光谱传感器的单片集成,实现了一种近红外智能光谱传感器。研究人员基于先进的三维异质混合集成技术,开发了一种片上InGaAs智能光谱传感器,该传感器由用于波长选择的线性可变滤光片(LVF)、作为探测器的线性焦平面阵列(FPA)以及用于神经网络推理的芯片处理器共同组成。这种边缘AI光谱传感器打破了传统器件对外部算法的依赖,为近红外光谱技术向小型化、集成化、智能化方向发展铺平了道路,也为与消费电子设备和物联网(IoT)的结合带来了更多机遇。
InGaAs智能光谱传感器的原理
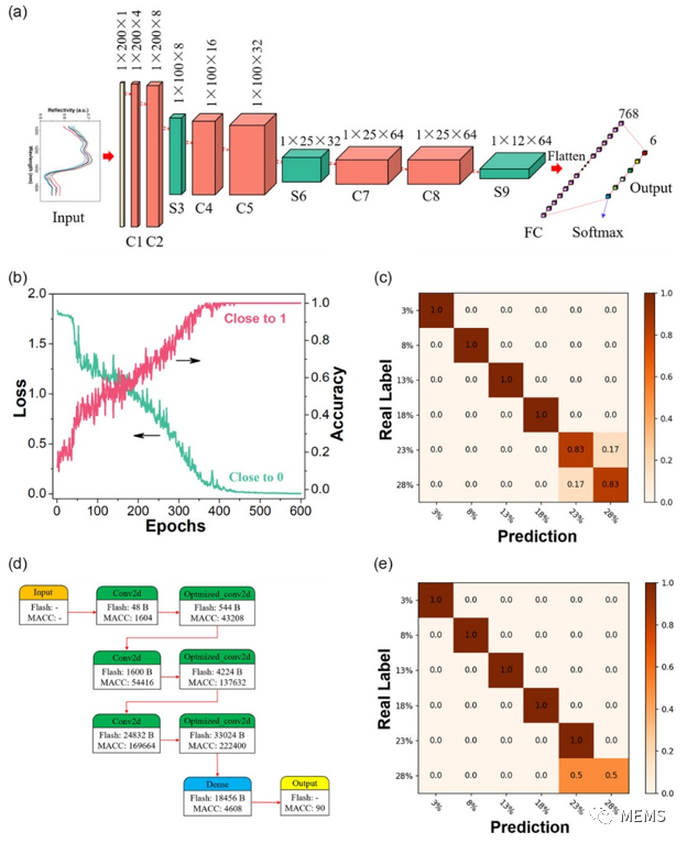
这项研究提出的InGaAs智能光谱传感器由三部分组成,即可调谐波长的LVF、获取相应光谱信号的InGaAs FPA以及嵌入式分析模型的AI芯片。图1a展示了该光谱传感器的结构和工作原理。其中LVF是采用高能物理气相沉积工艺沉积的薄膜滤光片,其中心波长在900 nm ~ 1700 nm之间随位置线性变化。

图1 InGaAs智能光谱传感器原理图以及基于AI识别模型的片上集成流程图
由于LVF和光敏元件采用非硅材料制备,因此设计了用于将各种材料、工艺和功能元件垂直堆叠连接起来的异质混合集成的三维结构。这种三维结构将使摩尔定律扩展到更高的密度、更高的功能、更高的性能,以及更多样化的材料和器件,并且以更低的成本实现集成。此外,这种结构也为研究人员在读出集成电路(ROIC)与AI芯片中不同的CMOS制造工艺提供了灵活的选择。
基于近红外光谱的AI分析模型的片上集成是智能光谱传感器发展的关键环节,具体流程如图1b所示。
InGaAs智能光谱传感器的性能
光谱性能
在实际应用之前,研究人员首先分析了该光谱传感器的实际光谱性能,相关结果如图2所示。图2a和图2b展示了900 nm ~ 1700 nm范围中部分像素对单色光的归一化光谱响应,具有典型的洛伦兹-高斯分布(Lorentz–Gauss distribution)带通特征,且截止值小于OD2。图2d展示了所有可用像素的半峰全宽(FWHM)。该光谱传感器的基本性能可以与商用InGaAs便携式光谱仪相媲美。

图2 InGaAs智能光谱传感器的光谱性能
绿茶掺糖的光谱检测
随后,研究人员利用该光谱传感器和片上识别模型,对不同比例的糖和茶的混合物进行了分类。图2f显示了在训练集和验证集中具有不同蔗糖含量的120个样本的原始光谱。这些样本的光谱曲线显示了绿茶的典型植物特征光谱,这与该研究早期工作以及其他研究中商用仪器所测量的光谱一致。
建模结果与边缘识别
在这项研究中,研究人员还想要证明部署于边缘(集成在传感器中)的深度学习光谱分析模型可以达到与部署于计算机的传统算法相同的效果。首先,建立基于卷积神经网络(CNN)的绿茶掺糖识别模型,并在计算机上进行了验证。随后,将验证后的模型进一步部署到集成于InGaAs光谱传感器的芯片处理器上,用于绿茶掺糖的边缘识别。相关结果如图3所示。

图3 建模和边缘识别结果
综上所述,研究人员将具有AI分析模型的ARM Cortex-M7芯片嵌入到基于LVF和线性FPA的光谱传感器中,开发了一种InGaAs智能光谱传感器。基于异质混合集成的三维结构在900 nm ~ 1700 nm范围内单次快照即可获得超过200个光谱分辨率为中心波长的1.25%的光谱通道,并可选择输出原始光谱或即时识别结果。作为边缘AI应用的证明,该光谱传感器对绿茶掺糖进行了实验检测,实时识别准确率大于90%。该智能光谱传感器打破了对近红外光谱外部算法的依赖,可以为原位分析和现场测量提供即时和参考性结果。此外,该光谱传感器可以通过集成片上准直光学器件以及采用陶瓷或塑料封装进一步缩小尺寸。该智能光谱传感器有望在科研和工业领域为近红外光谱带来更多的机会,例如消费电子设备和物联网等应用领域。
这项研究获得了国家自然科学基金(61925504、61621001、62105243、62192770、62192772、62205248、6201101335、62020106009、62111530053)、上海市科学技术委员会(17JC1400800、20JC1414600、21JC1406100)、上海市浦江人才计划(20PJ1414200)、上海市“曙光计划”项目(17SG22)、上海市科技重大专项(2021SHZDZX0100)、中央高校基本科研业务费以及中国博士后科学基金(2020TQ0227、2021M702471)的资助和支持。